广元论坛-大话利州

  • 0839-3221258
  • 打造川北地区最大的生活互动直播服务平台
搜索
猜你喜欢
楼主: 1294925293

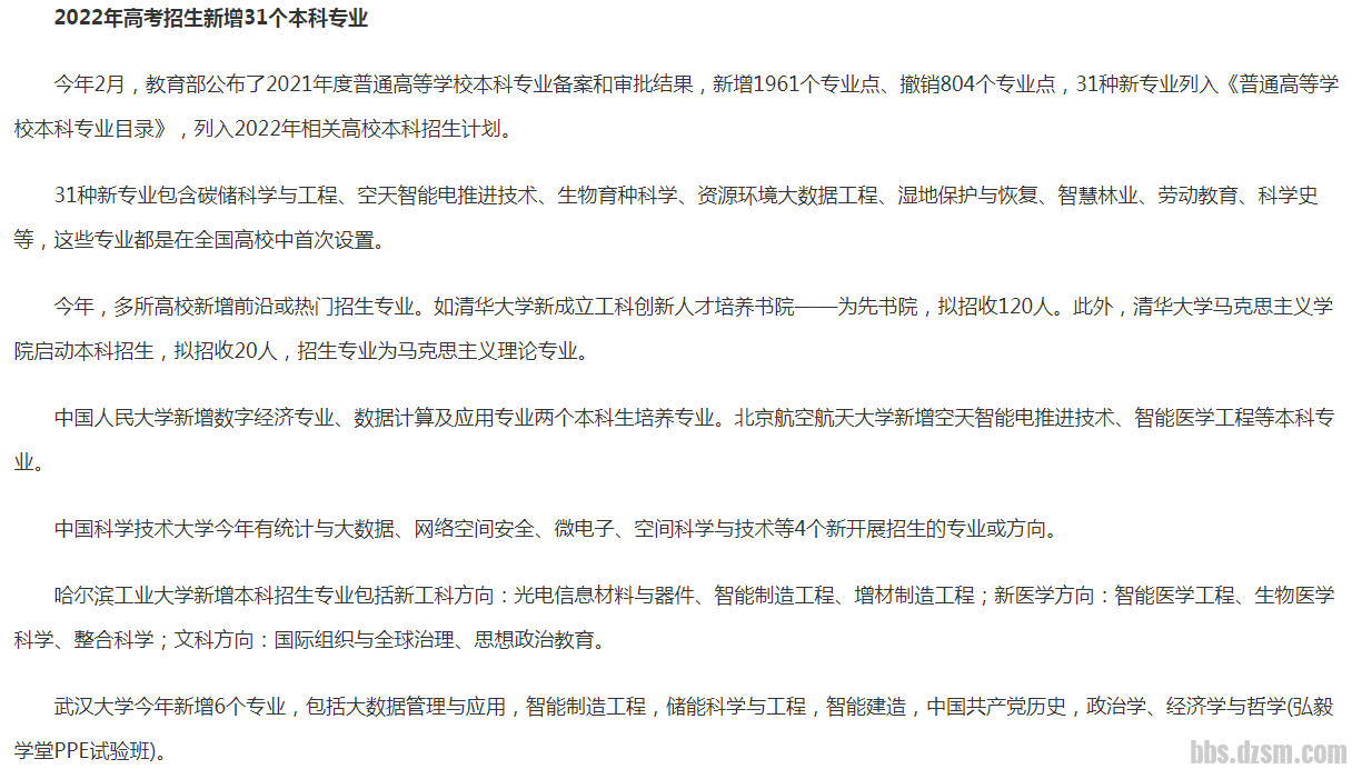
2022年高考全国统考6月7日至8日举行 教育部部署做好普通高校招生工作

[复制链接]
 楼主| 发表于 22-6-16 10:44 | 显示全部楼层
广元中考平稳落幕   22日开始高中阶段录取
来源:广元新闻网2022.06.16


中考结束

中考结束
回复 支持 反对

使用道具 举报

 楼主| 发表于 22-6-17 17:35 | 显示全部楼层
教育部发布全国高等学校名单
来源:教育部网站2022.06.17


教育部发布全国高等学校名单

教育部发布全国高等学校名单
回复 支持 反对

使用道具 举报

 楼主| 发表于 22-6-21 08:22 | 显示全部楼层
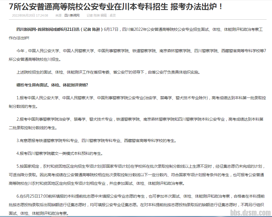
七所普通公安院校在川本专科招生招考办法出炉
来源:四川新闻网2022.06.20


1

1

2

2
回复 支持 反对

使用道具 举报

 楼主| 发表于 22-6-21 08:48 | 显示全部楼层
25所军队院校计划在川招收普通高中毕业生832人
来源:四川新闻网2022.06.20


1

1

2

2

3

3

4

4
回复 支持 反对

使用道具 举报

 楼主| 发表于 22-6-21 09:06 | 显示全部楼层
2022年四川高考生高考志愿填报指南
来源四川新闻网2022.06.20

1

1

2

2

3

3

4

4
回复 支持 反对

使用道具 举报

 楼主| 发表于 22-6-21 17:54 | 显示全部楼层
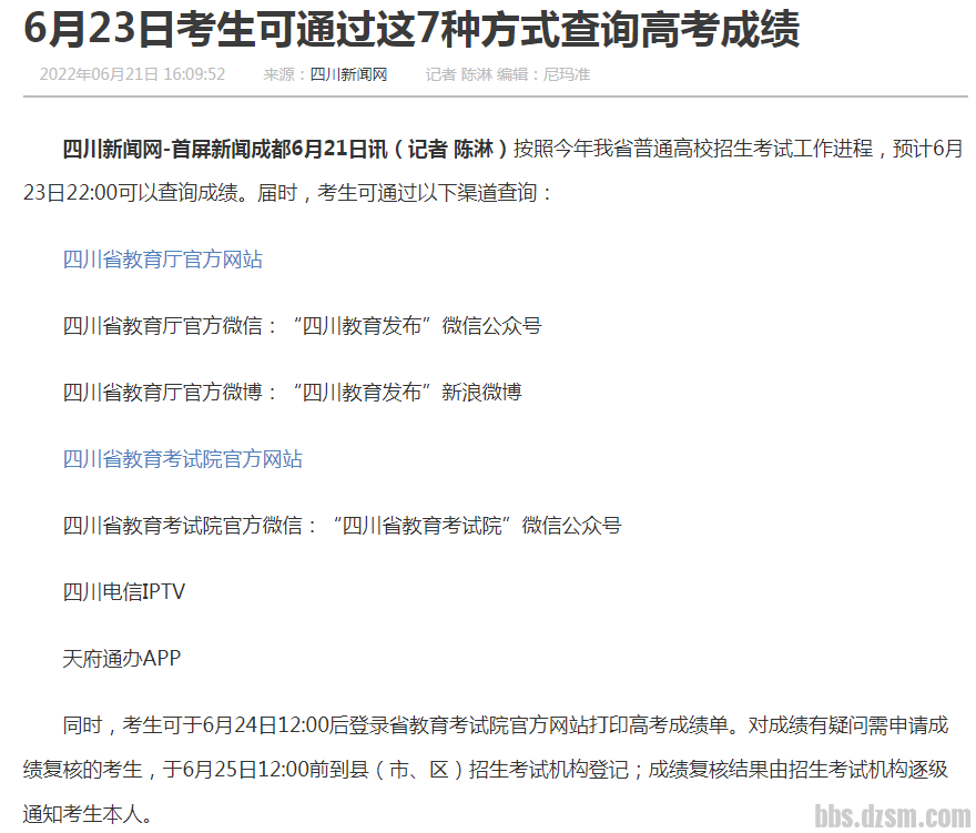
四川高考生可通过七种方式查询高考成绩
来源:四川新闻网2022.06.21

a

a
回复 支持 反对

使用道具 举报

 楼主| 发表于 22-6-22 08:39 | 显示全部楼层
2022年在川招收定向培养军士1114名
四川新闻网2022.06.21


1

1

2

2

3

3

4

4

5

5
回复 支持 反对

使用道具 举报

 楼主| 发表于 22-6-22 09:20 | 显示全部楼层
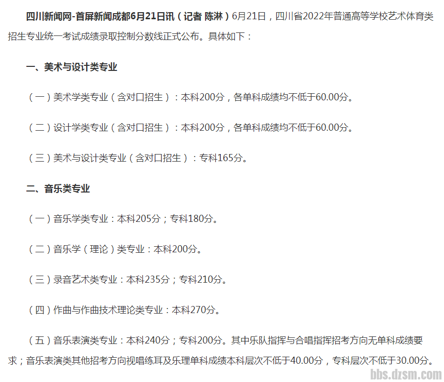
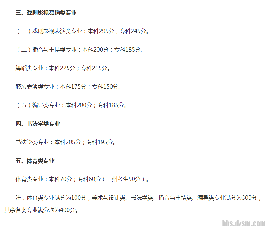
四川2022年高考艺体类专业统考录取分数线出炉
来源:四川新闻网2022.06.21

1

1

2

2
回复 支持 反对

使用道具 举报

 楼主| 发表于 22-6-23 09:21 | 显示全部楼层
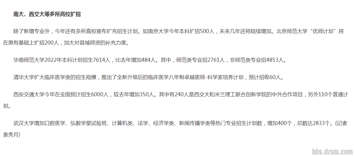
2020年各地高考成绩陆续公布  这些招生变化要了解
来源:中国新闻网2022.06.23

1

1

2

2

3

3

4

4
回复 支持 反对

使用道具 举报

 楼主| 发表于 22-6-23 15:18 | 显示全部楼层
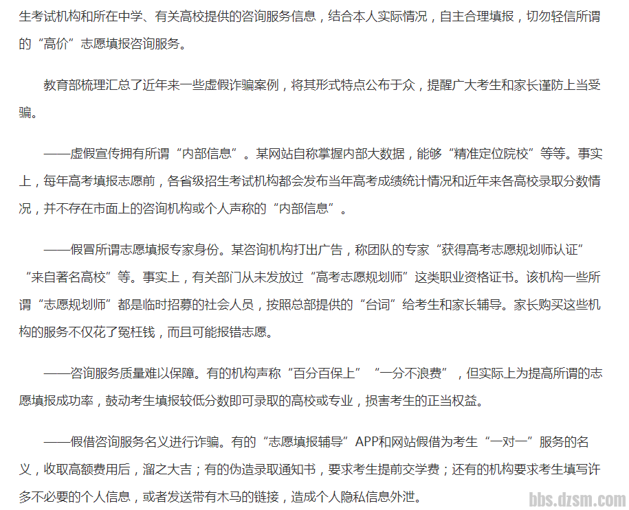
教育部发布预警:谨防“高价志愿填报指导”陷阱
来源:新华社2022.06.23


1

1

2

2
回复 支持 反对

使用道具 举报

 楼主| 发表于 22-6-24 07:45 | 显示全部楼层
四川省2022年普通高校招生考试普通类各批次录取控制分数线出炉
来源:四川省教育考试院2022.06.23

四川省2022年普通高校招生考试普通类各批次录取控制分数线出炉

四川省2022年普通高校招生考试普通类各批次录取控制分数线出炉
回复 支持 反对

使用道具 举报

 楼主| 发表于 22-6-24 07:51 | 显示全部楼层
官方发布!四川省2022年普通高校对口招生和藏彝文一类模式高考录取控制分数线出炉来源:四川省教育考试院2022.06.23

1

1

2

2
回复 支持 反对

使用道具 举报

 楼主| 发表于 22-6-24 08:22 | 显示全部楼层
四川省2022年普通高考文科成绩分段统计表
来源:四川省教育考试院2022.06.23

1

1

2

2

3

3

4

4

5

5

6

6

7

7

8

8

9

9

10

10
回复 支持 反对

使用道具 举报

 楼主| 发表于 22-6-24 08:56 | 显示全部楼层
四川省2022年普通高考理科成绩分段统计表
来源:四川省教育考试院2022.06.23

1

1

2

2

3

3

4

4

5

5

6

6

7

7

8

8

9

9

9

9

10

10

11

11

12

12

13

13
回复 支持 反对

使用道具 举报

 楼主| 发表于 22-6-24 16:02 | 显示全部楼层
2022-2014年四川高考分数段汇总
来源:据公开数据综合2022.06.23


2022-2014年四川高考分数段汇总

2022-2014年四川高考分数段汇总
回复 支持 反对

使用道具 举报

使用 高级模式(可批量传图、插入视频等)
您需要登录后才可以回帖 登录 | 立即注册

快速回复 返回顶部 返回列表