广元论坛-大话利州

  • 0839-3221258
  • 打造川北地区最大的生活互动直播服务平台
搜索
猜你喜欢
查看: 19043|回复: 2

[投诉举报] 广元市政府请进【已回复】

[复制链接]
发表于 23-4-23 20:58 来自手机 | 显示全部楼层 |阅读模式
本帖最后由 市网信办 于 23-6-7 15:22 编辑

广元市政府领导:本人前段时间打12345咨询2022年10月以来,广元疫情封城,关于大客车驾驶员疫情转运的补助问题,因为驾驶员朋友们看到过一个文件,是四川省财政厅和交通厅联合印发的疫情转运驾驶员补助问题。你们不直接回复,责令广运集团上西分公司来回复,回复内容,令人啼笑皆非:“说疫情补助资金拿来抵扣驾驶员入住的酒店费用,真的是这样吗?”疫情期间不准驾驶员朋友回家住,要求住在酒店待命。有时候转运任务结束,回到酒店,都是冷饭,听起来很高档,住的是酒店,结果呢?其实大家都知道,都是政府在承担疫情期间的所有费用。所以说,拿驾驶员疫情补助资金来抵扣酒店的费用,那都是借口。那么请问,为啥上西分公司公车驾驶员为啥领到了疫情补助?当时参与转运的还有广元公交公司驾驶员,为啥广元公交公司驾驶员领到了疫情补助?为啥为三医院提供服务的广元各大酒店服务员领到了疫情补助?唯独其他驾驶员一直没领到补助,就是因为大部分参与转运的都是车主,因为车主还想继续经营车,不好跟上面产生矛盾,敢怒不敢言。除此之外,就是一些为车主开车的驾驶员,也就是帮老板开车的。疫情过去这么久了,没有哪一个领导出来说一句人话,说一句软人心的话,说一句,兄弟们辛苦了!哪怕发一个苹果,或许大家还有些许感动。试想一下,要是疫情期间,驾驶员朋友感染了咋个办?这就是新时期典型的:过河拆桥,卸磨杀驴!悲哀悲哀!得不到解决,我们只有打省政府电话12346来投诉。
IMG_9074.png
IMG_9075.png
IMG_9076.png
IMG_9077.png
IMG_9079.jpeg
IMG_9080.jpeg
IMG_9081.png
IMG_9082.jpeg
IMG_9083.jpeg
发表于 23-4-23 22:39 来自手机 | 显示全部楼层
驾驶员一起去公司、去政府部门了解情况。
回复 支持 反对

使用道具 举报

发表于 23-5-30 15:00 | 显示全部楼层
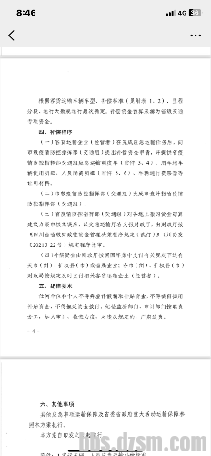
网友,你好。现将你咨询的问题答复如下。一是四川省财政厅、四川省交通运输厅《关于印发<新冠肺炎疫情防控交通应急运输车辆征用资金补偿实施方案>的通知》(川财建〔2022〕114号)文件适用于省疫情防控指挥部下达的跨市州车辆调派,给予驾驶员的补助是为了解决驾驶员的生活费和住宿费,由省财政厅予以解决。二是参与我市疫情转运执行闭环管理的客运车辆驾驶员由广运集团统一安排酒店,免费为驾驶员提供食宿,产生的生活费和住宿费由市财政向广运集团拨付,不再单独给予转运车辆驾驶员补助。
如果驾驶员对转运费用及补助情况不清楚的,请来电咨询(电话0839-3264901),我们将积极回复。
回复 支持 反对

使用道具 举报

使用 高级模式(可批量传图、插入视频等)
您需要登录后才可以回帖 登录 | 立即注册

快速回复 返回顶部 返回列表